前言#
这台机子发布于 2015 年,采用猎户座 7420 处理器、5.1 英寸 2KSuperAMOLED 屏、三星第二代曲面屏设计。在当时算得上是绝对的旗舰机,尤其是绿色玻璃背板的设计在如今看来也绝不过时。
这两天刷机走了不少弯路,网上的资料不是过期就是版本有问题,故将过程和正确版本及所用文件总结于此。文中所有软件都会在文末提供链接下载。
正好最近比较闲,翻箱倒柜找出来,拿来刷个机玩一玩,让这台曾经的旗舰再度焕发光彩。
免责提示#
刷机有风险 数据价更高
因刷机导致故障作者不承担任何责任
用例#
Samsung Galaxy S6 Edge 国行(SM-G9250)
原厂系统已 OTA 升级到最新,搭载 Android 7.0
刷机目标#
用上谷歌套件
换上第三方 Recovery
获取 root 权限
说明#
国行 ROM 难以找到适配的谷歌套件,故先换用港版 ROM 再进行后续操作。
一旦解锁 BootLoader,Knox 将会物理熔断,失去保修资格,导致 Knox 安全文件夹、Samsung Pay、三星健康无法使用!此操作不可逆,除换主板外无法恢复!
本方案采用 Magisk-alpha 来实现 root 并启动 MagiskHide
由于官方 ROM 内核过旧(<3.19),启用 zygisk (Magisk in Zygote)后会导致 root 丢失,解决方法唯有换用更新的自定义内核。该问题在 Magisk 的 Github 仓库被标记为 Wontfix Issue,本文不涉及解决方法。
由于无法启用 zygisk,故无法使用 shamiko。因此使用 magisk-alpha 的 MagiskHide 功能做隐藏 root 的方法替代。
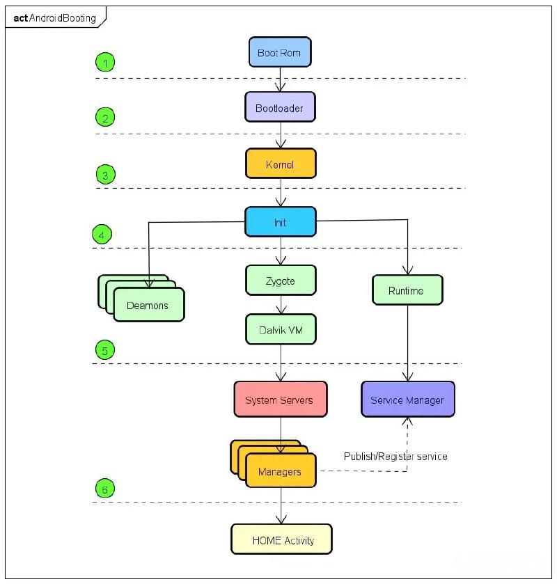
了解 Android 启动流程有助于理解 Magisk 工作原理

由于 Android 7.0 中 DST Root CA X3 根证书过期且未内置 ISRG Root X1 根证书,故部分采用 Let’s Encrypt 证书的网站无法正常访问,通过 Clash 获取订阅也存在问题。如需修复请参照我的另一篇文章。
由于 LSPosed 不支持 Android 7.0,故采用 Xposed。为了与 Magisk 的 Systemless 特性相适应,需采用修改版的 XposedInstaller,可在此获取:https://github.com/Magisk-Modules-Repo/xposed
流程#
一、解锁#
- 使用 CROM 服务以解锁 BootLoader,软件可在此获取:https://www.apkmirror.com/apk/samsung-electronics-co-ltd/crom-service/
- 在设置-账号中退出手机上已登录的谷歌账号、三星账号以解锁账号锁
二、使用 Odin 刷入港版 ROM#
下载并安装最新版三星 USB 驱动(https://samsungusbdriver.com),安装结束后可能需要重启
下载港版 ROM,可通过Galaxy Firmware网站获取。进入网站后搜索 SM-G9250,选择最新的 TGY 地区包下载。
下载后在本地解压得到四个包,并启动 Odin3_v3.14.1 软件
- Odin 旧版会出现刷机刷到一半进度条不动或加载 ROM 包时闪退的情况,v3.14.1 版本可在此下载:https://www.galaxyfirmware.com/dl/Odin3_v3.14.1.zip
将四个以 BL、AP、CP、CSC 开头的包文件分别拖入四个框中装载

将手机重启至 Odin 模式
常规方式:先正常开机进入系统,在系统中长按电源键选重启,在开机第一屏出现前按住音量下键+主页键+电源键直到出现蓝绿色 Download 界面
便捷方式:使用 Samsung 300K Tool,连接手机后点击左侧图标即可自动重启至 Odin 模式

用数据线将手机连接至电脑,确保弹出的一个通讯端口[ID:COM]端口显示为天蓝色,表示已检测到设备。
点击开始按钮,刷机途中请勿触碰手机。刷机完成后上方显示绿色的 PASS 标识,设备自动重启

三、使用 Odin 刷入 TWRP#
这个步骤比较坑,TWRP 官网上的包均无法使用,要么第一屏无限重启,要么报错“Recovery Is Not Seandroid Enforcing”,也因此学会了如何救砖。最后在 XDA Forums 上找到修改后的 TWRP-3.2.1 成功刷入。
- 首先重启刚才打开的 Odin,将我已打包好的.tar 文件装载在 AP 处,其他栏均保持为空不要勾选,参考上方进入 Odin 模式并连接电脑
- 在点击开始后,保持长按音量上键+主页键+电源键以进入 Recovery,直到出现 TWRP 的界面**(包括刷机 PASS 后重启期间都请不要松手)**

- 此时,屏幕出现是否允许系统修改的提示,滑动以确认
- 进入 Wipe 菜单,选择 Format Data,并注意不要选择 Advanced Wipe,输入 yes 以确认清除系统数据

- 在完成界面不要点击 Reboot System,按屏幕内下方的虚拟主页键回到主页,进入 Reboot 菜单,选择 Recovery 以重启再进入 Recovery 模式

- 在此下载最新版 no-verity-opt-encrypt 用以禁止 dm 验证及强制加密:https://build.nethunter.com/android-tools/no-verity-opt-encrypt/
- 手机连接电脑后在 TWRP 界面下可以通过 MTP 将刚下载的.zip 文件传输至手机存储中,进入 Install 菜单,选择压缩包并滑动验证安装,然后 Reboot System

- 静候手机完成初始化后即完成 TWRP 的刷入
四、使用 TWRP 刷入 Magisk-alpha#
为使用 MagiskHide 而换用 Magisk-alpha,刷入方法同 Magisk,包可在此获取:https://t.me/magiskalpha
由于三星 fastboot 的特殊性,Odin 下难以单独对 boot.img 进行修改,故采用 TWRP 卡刷 Magisk-alpha
- 下载 Magisk-alpha.apk 后,复制一份将文件拓展名修改为.zip 即为安装包,再复制一份修改为 uninstall.zip 即为卸载包,将三者放入手机存储中
- 重启手机,按住音量上键+主页键+电源键以进入 Recovery,进入 Install 菜单
- 找到并选择 Magisk-alpha.zip 滑动以验证安装,Reboot System 后安装 Magisk-alpha.apk,即完成了安装
- 设置中开启 MagiskHide,选择谷歌相关应用即可。
五、安装常用 Magisk 模块(非必要)#
推荐安装:神仙自动救砖、Riru、Busybox for Android NDK、location_report_enabler
均已整理在下方提供的链接中,请遵照安装顺序。每次安装模块后均需重启!
神仙自动救砖
Riru
Busybox for Android NDK
其他
救砖#
请参照流程图,相关包可解压 ROM 获取,然后再打包为 tar 文件

常用知识#
- 长按音量下键+电源键以强制关机,可用于退出 Odin 模式
- 在开机第二屏长按音量下键可进入安全模式
- Magisk 与 Magisk-alpha 不共存,需先卸载(系统中卸载软件并卡刷 uninstall.zip)其一再安装(卡刷 zip 安装包文件并安装 apk)另一。
- 如遇 Magisk 的 Root 丢失情况,请先卸载(系统中卸载软件并卡刷 uninstall.zip)然后再次安装(卡刷 zip 安装包文件并安装 apk)。
- 在电脑上运行 Clash 并开启 Allow LAN 作为代理以供手机使用连接 GMS(系统初始化时需要用到)
文件下载#
分享中包含以上教程所用的全部软件,以及一些其他的相关资料。
共有以下内容,按需下载:
- 港版 ROM、国行 ROM(覆盖包、升级包)、国行原厂 Recovery,可用于救砖
- ADB_Fastboot
- CROM 服务 apk 安装包
- 三星手机 USB 驱动
- Samsung 300K Tool
- Odin3_v3.14.1
- TWRP 修改版 3.2.1+no-verity-opt-encrypt-6.1
- Magisk-alpha 安装包+卸载包+apk+相关模块
- 修改版 XposedInstaller.apk+官方 Xposed 框架 v89 安装包+卸载包
- 三星内部 SM-G9250 维修手册
百度网盘链接:https://pan.baidu.com/s/1UIgpG-8KxgUW_IGWW74bRw?pwd=kcz2
提取码:kcz2
